GOPAY钱包官方网站

  • defalut
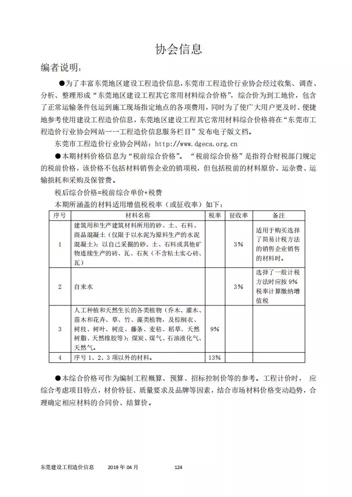
    NEWS
    GUANGZHOU TONGXIN SPORTS EQUIPMENT CO.,LTD.
    — 新闻中心 —
     

    《汉中建设工程造价信息》颁布体育休闲设施市场领导价

    浏览次数:2868 日期:2022-03-25

    2019 年 4 月颁布的《汉中建设工程造价信息》 ,增设了体育休闲设施市场领导价分类 ,并于 2019 年 4 月月刊总第 219 期起每月登载 。

         广东省体育设施造作商协会将定期把每月登载的市场领导价颁布在协会网站、微信公家号及微信群 。

         GOPAY钱包官方网站体育作为协会的会长单元 ,会第一功夫转载、颁布市场领导价值 ,维持同步更新 ,使宽大用户更实时、更快捷的参考使用建设工程造价信息 。

         2019 年 4 月月刊体育休闲设施领导价如下:

     GOPAY钱包官方网站 - 安全便捷的数字钱包与移动支付平台


    GOPAY钱包官方网站 - 安全便捷的数字钱包与移动支付平台


    GOPAY钱包官方网站 - 安全便捷的数字钱包与移动支付平台



    内容转自 广东省体育设施造作商协会

    所属类别: 行业动态

    地址:昭通市番禺区汉溪大路中161号GOPAY钱包官方网站工业园  橡胶跑路价值服务热线: 020-66831226
    ©2026 GOPAY钱包官方网站 粤ICP备15041783号-1 网站地图 
    【网站地图】